Вход
Сбросить пароль
Сбросить пароль

Если вы забыли пароль, введите ваш E-Mail. Информация, необходимая для смены пароля, будет выслана вам по E-Mail.

Вход в личный кабинет
Сообщение в техническую поддержку
Авторизуйтесь, чтобы отправить сообщение в техническую поддержку
Сообщить об ошибке
Авторизуйтесь, чтобы отправить сообщение об ошибке
Размер:
AAA
Цвет: CCC
Изображения Вкл.Выкл.
Обычная версия сайта
Главная

Контрольно-счетная палата

О палате

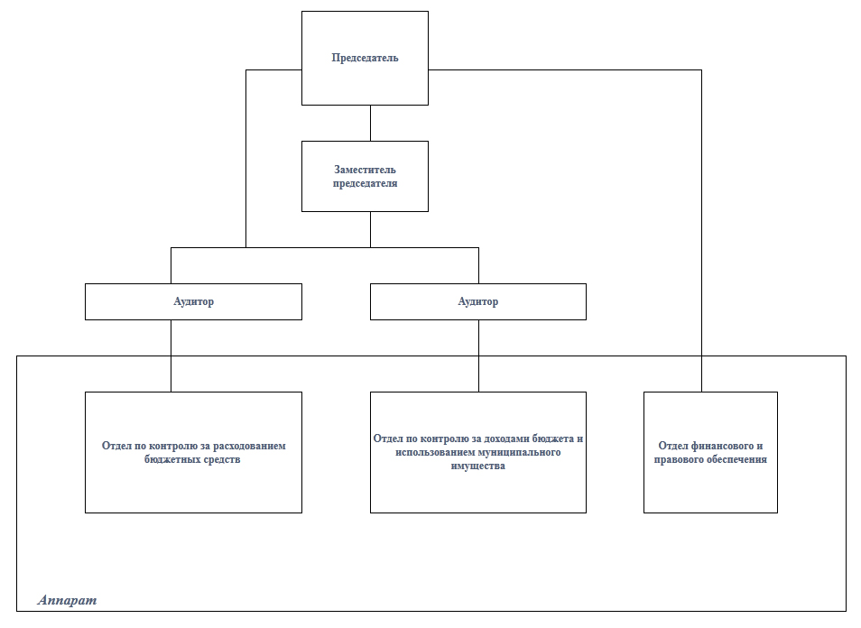
Структура палаты
  • Аппарат палаты
    • Отдел по контролю за расходованием бюджетных средств
    • Начальник отдела - Габдуллазянова Диляра Наилевна
    • Контактный телефон: 299-14-26 (внутр. 1955)

      Отдел по контролю за доходами бюджета и использованием муниципального имущества
      Начальник отдела - Дорофеев-Гусинский Валерий Николаевич
      Контактный телефон: 299-14-26 (внутр.1952)

      Отдел финансового и правового обеспечения
      Начальник отдела - Хусаинова Эльвира Фаритовна
      Контактный телефон: 299-18-13

  • Структура палаты

  • Информатизация процессов деятельности
    • Пользовательские операционные системы                                                                 

      Windows XP 

      Windows 7

      Windows 10  

      Офисное 

      MS Office 2007

      MS Office 2010  

      Антивирусное  

      Kaspersky 

      Вспомогательное    

      Adobe Reader 
      Система справочной информации

      Электронный документооборот "Электронная Казань"

      Электронная почта "Outlook Express" 

      Система автоматизированного центра контроля "АЦК" 

      Барс.Web-Бюджетная бухгалтерия и Барс.Web-Заработная плата

      Такснет-референт

      Формы статотчетности (предприятие)

      Барс Web - Бюджетная отчетность 

      Единая информационная кадровая система государственной и муниципальной службы в Республике Татарстан (ЕИКС)  

      Прочее 

      Доступ к официальному сайту РФ-www.zakupki.gov.ru

      Региональная информационная система Республики Татарстан (Электронный магазин)

      Система Directum

      Запросная система ЕГРЮЛ-ЕГРИП 

Законодательство
Противодействие коррупции







         




      
         




Дата изменения: 13.04.2026